Transformer
本部分整理Transformer相关的的知识点内,2018年之后做NLP的如果说自己不会bert,恐怕是入行都是又困的,Transformer的Encoder正是Bert的基本组件。
参考资料:https://mp.weixin.qq.com/s/lPXlsXX0eS0EYBBNjqSBZA
另外一经典Blog:https://jalammar.github.io/illustrated-transformer/
上面经典blog的翻译:https://zhuanlan.zhihu.com/p/59629215
问题1:请你谈一谈Transformer?
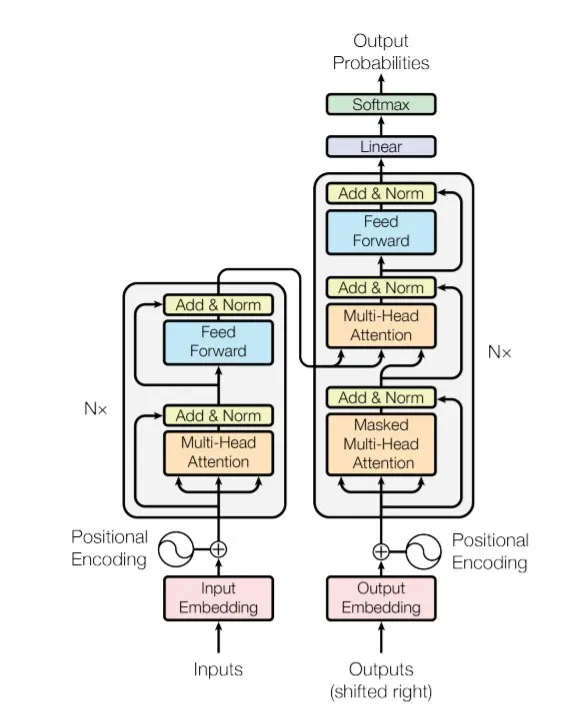
Transformer是谷歌提出的完全用Attention进行特征提取的模型,模型是个典型的seq2seq模型,其中Encoder由若干个(多头self-attention和FFN)组成,Decoder由多头self-attention、多头Encoder-Decoder Attention、和FFN组成。为了能够训练序列的顺序信息,在Input中用sin-cos的方式对序列进行了编码。
对于Encoder是可以并行编码,在Decoder中通过mask的方式进行shift-right解码。
问题2:Transformer结构是什么样的?
模型总览:

2.1 Encoder端
由 N(原论文中N=6)个相同的Block堆叠而成,其中每个Block又由两个子模块构成:
多头 self-attention 模块
前馈神经网络模块
注意:
第一个Block(最底下的那个)接收的输入是输入序列的 embedding(embedding 可以通过 word2vec 预训练得来);
其余Block接收的是其前一个Block的输出;
最后一个Block的输出作为整个 Encoder 端的输出。
2.2 Decoder端
由 N(原论文中N=6)个相同的Block堆叠而成,其中每个大模块则由三个子模块构成:
多头 self-attention 模块
Q, K, V都是相同的
Attention(Q,K,V)=Softmax(dkQKT)⋅V
多头 Encoder-Decoder attention 交互模块
Q是self-attetion的输出
K,V是来自于Encoder的输出
前馈神经网络模块
注意:
第一个Block(最底下的那个)训练时和测试时的接收的输入是不一样的:
训练时:接收的输入一次送入整个Embedding,每个step通过Mask掉Self-Attention的方式实现shifted right;特别地,当step为1时,其输入为特殊的token:可能是目标序列开始的token,也可能源序列结束的token,也可能是其他(视其他任务而定)
测试时:先生成第1个step的位置的输出,第二次预测时,再将其加入输入序列,以此类推直至预测结束
其余Block接收的是同样是其前一个Block的输出;
最后一个模块的输出作为整个Decoder端的输出。
2.3 其他细节部分
FFN模块
FFN(x)=max(0,xW1+b1)W2+b2在标准Transformer中,是用relu激活的;在Bert中,是用gelu激活的;
add & Norm部分
Add 表示残差连接(详见:XX)
Norm 表示 LayerNorm(详见:XX)
残差连接来源于论文Deep Residual Learning for Image Recognition[1],LayerNorm 来源于论文Layer Normalization[2]。
Output=LayerNorm(x+Sublayer(x))Position Embedding
使用不同频率的正弦和余弦函数,公式如下:
PE(pos,2i)PE(pos,2i+1)=sin(100002i/dimpos)=cos(100002i/dimpos)注意:
Transformer的Position Embedding不是学习来的,是直接计算来的;
Bert中的Position Embedding可是通过预训练过程中训练得到的。
问题3:Self-Attention什么作用?为什么强大?
self-attention,是一种通过自身和自身相关联的 attention 机制,从而得到一个更好的 representation 来表达自身,self-attention 可以看成一般 attention 的一种特殊情况,是Soft-Attention分类下的。
在 self-attention 中,序列中的每个单词(token)和该序列中其余单词(token)进行 attention 计算。self-attention 的特点在于:
无视词(token)之间的距离直接计算依赖关系,从而能够学习到序列的内部结构,且实现起来也比较简单。
子问题3.1:Self-Attention与RNN相比捕捉远端依赖?
RNN 或者 LSTM:需要依次序序列计算,对于远距离的相互依赖的特征,要经过若干时间步步骤的信息累积才能将两者联系起来,而距离越远,有效捕获的可能性越小;
Self Attention:会更容易捕获句子中长距离的相互依赖的特征,且计算简单,不用依靠时间步骤的累积,直接建立起两者间的联系
问题4:为什么使用多头?使用多头Attention的作用?
Transformer网络由多个层组成,每个层都由多头注意力机制和前馈网络构成。由于在全局进行注意力机制的计算,忽略了序列中最重要的位置信息。Transformer为输入添加了位置编码(Positional Encoding),使用正弦函数完成,为每个部分的位置生成位置向量,不需要学习,用于帮助网络学习其位置信息。

问题5:Self-Attention中为什么要做Scaled?作用是什么?
参考材料:
在数量级比较大的时候,softmax会把概率全部分配给了最大值,趋近于得到一个One-Hot的向量,进而导致SoftMax的梯度消失,造成更新困难。证明如下:
假设固定输入X∈Rn不变,变化参数β,假设输入X中有唯一的最大值xk,则有:
不妨设g(X,β,i)=∑j=1,j=inexp(β(xj−xi)),可以分类讨论一下:
当i=k,则∀j=i,xj−xi<0,此时:
β→+∞limg(X,β,i)=0当i=k,则∃j=i,xj−xi>0,此时:
β→+∞limg(X,β,i)=+∞
因此,结合上面的推导,可以得到:
即,当β取无穷大时,非标准softmax的输出收敛到一个one-hot向量,其中最大输入对应的输出值是1,其他输出是0。
然后我们看,这样趋向于输出One-Hot对于梯度的影响。
不妨简记softmax函数为g(⋅),softmax得到的分布向量y^=g(X)。对于输入X的梯度为:
把这个矩阵展开:

根据前面,当X元素都比较大的时候,会产生一个近似One-Hot的向量,那么此时,上面的矩阵就近似为0了。
下面再看维度与点积之间得到关系,为什么用维度的根号来缩放?
假设向量q和k的各个分量是互相独立的随机变量,均值是0,方差是1,那么点积q⋅k的均值是0,方差是dk。下面是推导:
对于∀i=1,...,dk,qi和ki都是随机变量,为了方便书写,不妨记X=qi,Y=ki。这样有:D(X)=D(Y)=1,E(X)=E(Y)=0
那么,则有:
E(XY)=E(X)E(Y)=0×0=0
这样∀i=1,...,dk,qi⋅ki的均值是0,方差是1。又由期望和方差的性质,对相互独立的分量Zi,有:
所以有q⋅k的均值是E(q⋅k)=0,方差D(q⋅k)=dk。方差越大也就说明,点积的数量级越大(以越大的概率取大值)。那么一个自然的做法就是把方差稳定到1,做法是将点积除以dk ,这样有:
将方差控制为1,也就有效地控制了前面提到的梯度消失的问题。
问题6:Transformer与seq2seq比优势在与什么?
seq2seq 最大的问题在于:将 Encoder 端的所有信息压缩到一个固定长度的向量中,并将其作为 Decoder 端首个隐藏状态的输入,来预测 Decoder 端第一个单词(token)的隐藏状态。
在输入序列比较长的时候,这样做显然会损失 Encoder 端的很多信息;
而且这样一股脑的把该固定向量送入 Decoder 端,Decoder 端不能够关注到其想要关注的信息。
问题7:Transformer 相比于 RNN/LSTM,有什么优势?为什么?
RNN系列的模型并行计算能力比较差
因为RNN的建模过程是当前Cell依赖于上一个Cell的输出,必须序列建模才能抽取到信息特征;
而Transformer的Encoder的Self-Attention是可以无视序列的step顺序关系,建模整个query的依赖关系,所以是可以并行执行的
Transformer特征提取能力从在一些主流任务的实验表现优于RNN系列
因为Transformer一定程度上,通过self-attention的方式,摒弃了RNN系列step-by-step的建模方式,可以通过直接计算Attention的weight的方式来建模,从一定程度上能够强化更长远依赖的建模能力;但这并不表明可以无脑Transformer,遇到任务还是需要具体问题具体分析。
最后更新于